活动通知|2024科学仪器开发者大会 会议通知(第二轮)
2024/05/06 | 中国仪器仪表学会分析仪器分会



科学仪器是科技创新和产业升级的重要基础条件,是推动我国经济转型和制造业高质量发展的重要支撑。为了打通我国科学仪器产学研用链条,填补高端科学仪器空白,加快研发及产业人才培养,合理规划产业布局,中国仪器仪表学会联合科学仪器领域院士及专家、相关部门、地方,以及科学仪器龙头企业共同发起“科学仪器开发者大会(Scientific Instrument Developers Conference,SIDC)”。
2024科学仪器开发者大会定于2024年5月24-26日在山东省青岛市召开,大会以“创新点亮未来”为主题,旨在打造国内聚焦科学仪器开发的大会,为科学仪器创新搭建交流平台。




一、组织机构



二、会议时间、地点



三、参会人员



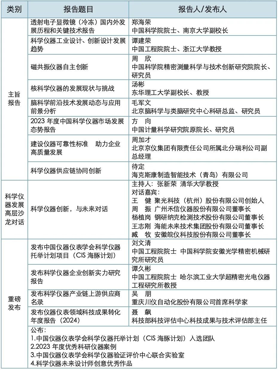
四、会议日程



五、会议内容



六、报名注册



七、酒店预定信息



八、联系方式

