一个注定要被深度产业化的技术——微流控解析
2020/09/04 | 邵钱 火石创造
微流控(Microfluidics)指的是使用微管道 (尺寸为数十到数百微米)处理或操纵微小流体的系统所涉及的科学和技术,是一门涉及化学、流体物理、微电子、新材料、生物学和生物医学工程的新兴交叉学科。它可以将生物、化学、医学等领域分析样品的过程,包括制备、反应、分离、检测等基本单元集成到一块微米尺度的芯片上,并且自动完成分析全过程。因为具有微型化、集成化等特征,微流控装置通常被称为微流控芯片,也被称为芯片实验室(Lab on a Chip)和微全分析系统(micro-Total Analytical System)。
一、微流控发展历史
微流控是伴随着微机电加工系统(MEMS)技术的发展而来的。MEMS技术是指用半导体技术,将现实生活中的机械系统微型化,形成微型电子机械系统。微流控正是基于MEMS技术特点,将一个大型实验室系统缩微在一个玻璃或塑料基板上,从而复制复杂的生物学和化学反应全过程,快速自动地完成实验。其特征是在微米级尺度构造出容纳流体的通道、反应室和其它功能部件,操控微米体积的流体在微小空间中的运动过程,从而构建完整的化学或生物实验室。
20世纪90年代,Manz和Widmer等人采用芯片实现了此前在毛细管内完成的电泳分离,并于1990年首次提出微型全分析系统(Miniaturized Total AnalysisSystem,μTAS)的概念,此后微泵及流量传感器才被陆续开发出来,基于将完整的实验室分析系统集成到芯片上的流体处理概念的出现催生了世界范围内微流控芯片的研究。

图1 微流控技术发展历史
二、微流控芯片的优势及应用场景
(一)技术优势
基于MEMS发展而来的微流控芯片技术,被誉为改变未来的七种技术之一,相比于传统方法其技术有如下优势:
1.1 微型化
微流控技术能够把样本检测整个过程集中在几厘米的芯片上,通过液体流道的设计、微型阀门的安置、液体腔体的设计等模块的集成,综合完成检测的操作过程,最终使整个检测实现微型化。
1.2 高通量化
微流控芯片通过设计可以呈现多流道的形式,通过微流道网络可以将待检测样本分流到多个反应单位,由于反应单元之间相互隔离、互不干扰,因此可以根据需要对单个样本同时进行多项检测。与常规检测相比,显著缩短了检测的时间,提高了检测效率,实现检测的高通量化。
1.3 样本需求小
在微流控芯片上检测所需要被检测的样本量体积往往只需要微升甚至纳升级别。同时由于其高通量的特点,对一次采集的样本就可以实现多项测试,因此对于不易获取的样本检测更加具有优势。
1.4 试剂消耗量少
由于微流控芯片的微型化特点,其内部的反应单元腔体同样非常小,使得整个反应体系总体积非常微小,与传统检测体系相比,大大降低了试剂的消耗量。
(二)应用场景
微流控芯片存在上述明显的优势,使得其在不同领域都有非常广阔的应用前景。如与微流控芯片结合最为紧密的体外诊断领域,其在生化分析、免疫诊断、分子诊断等IVD细分领域都能够发挥出自身的特点,替代传统IVD检测方法的潜力巨大。此外在细胞分离方面的优势可以大大提高循环肿瘤细胞的检出率和纯度,从而为相关癌症的治疗提供关键支持。在药物筛选领域,比如干细胞芯片,可克服现有的干细胞进行体外研究的局限性,通过实时精确控制干细胞微环境中的各种因素,尽可能地模拟干细胞生长分化的复杂环境等等。

图2 微流控芯片应用场景
三、微流控技术介绍
(一)微流控芯片的材料:硅片、玻璃、PDMS、纸等。
表1 微流控芯片制造材料


图3 不同材质的微流控芯片
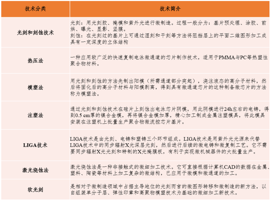
(二)微流控芯片制造技术:众多,大致分为以下几种:
表2 微流控芯片制造技术

(三)微流控芯片的流体控制
微流控分为被动式微流控和主动式微流控。被动式微流控,不借助外力,通过液体自身的毛细作用等完成各项反应。主动式微流控,则是通过仪器内部精密控制芯片内反应腔结合阀门装置,精确控制液体的流动形式,定量控制反应样本体积,使样本定量参与反应,达到精确控制。
表3 微流控芯片流体控制方法分类

四、微流控市场容量及前景
根据Yole分析师最新数据统计显示,2018年全球微流控产品市场规模达到87亿美元,2019至2024年期间的复合年增长率高达11.7%,预计2024年将达到174亿美元。两项主要应用为:(1)即时检测(POCT);(2)制药/生命科学研究(包括测序、基因组学和蛋白质组学)。此外其它微流控应用也在不断发展。

图4 全球微流控市场规模及增长率
五、国内外主要厂家及产品介绍
(一)国外主要厂家
表4 国外部分微流控产品公司介绍

(二)国内主要厂家
中国近年来微流控产业发展迅速,相关专利数大幅增长,但是真正产业化的企业还是屈指可数。

图5 国内主要微流控产品制造商
表5 国内部分厂家及其产品介绍

六、总结
微流控芯片未来一定会被深度产业化。这是源于目前市场需求的不可逆转、进程加快以及在某些重大领域下该技术的不可替代性。以生物医药为代表的新型经济很有可能通过它来实现对当前产业的转型升级,进而对整个经济产生深远的影响。